A Product of Gloero

The Intelligent Conversational Layer for Your Website.

Real-time support, in-chat product discovery, lead capture, and powerful analytics — all powered by AI and deployed with a single line of code.

14+
Workflow Nodes
<400ms
Widget Load
24/7
AI Availability
Agents Online
98% Resolution Rate

Your Customers Don't Wait.
They Leave.

Unanswered Questions

Visitors can't find answers fast enough. They bounce — and they don't come back.

53%
leave within 3 seconds
📄

Static FAQs Fail

Pre-written FAQs feel cold, incomplete, and can't handle real customer intent.

67%
feel unsatisfied

Support is Slow

Traditional support channels delay responses — eroding trust and costing you sales.

79%
won't repeat purchase

Everything your website needs to convert visitors into customers.

From AI-powered conversations to live agent support — Store Agent covers the entire customer journey.

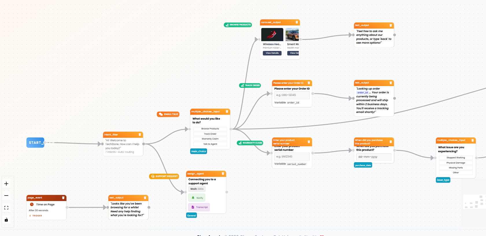
Visual Workflow Builder

Design complex conversation flows without writing code. 14+ node types including text, inputs, carousels, conditionals, webhooks, and AI classification.

  • Drag-and-drop interface with real-time preview
  • Conditional branching with AND/OR logic
  • Webhook nodes for external API calls
  • Variable system with {{template}} syntax
Visual Workflow Builder

Intent Classification & Knowledge Base

AI understands what your visitors want and routes them automatically. Upload your documents and the bot answers from your own content — instantly.

  • Automatic intent detection (product, support, FAQ)
  • RAG-powered answers from PDFs, DOCX, and text files
  • Confidence thresholds for answer quality
  • Follow-up detection for multi-turn conversations
Knowledge Base

Agent Inbox with Rich Messaging

When the bot can't handle it, seamlessly hand off to a human agent. Agents get full context and can send rich interactive components.

  • Real-time WebSocket messaging with typing indicators
  • Agent toolbar: images, inputs, date pickers, product cards
  • Queue management with auto-timeout
  • Post-chat ratings and feedback collection
Agent Inbox

Embeddable Widget & Analytics Dashboard

A lightweight chat widget that loads in under 400ms. Track page views, engagement rates, conversations, and agent performance from a single dashboard.

  • One script tag — works on any website
  • Fully customizable: colors, branding, wallpapers
  • Page view and widget engagement tracking
  • Real-time dashboard with live conversation feed
Dashboard & Widget

More than just text replies.

Your agents can send rich, interactive components directly from the inbox — making every conversation feel like a product experience.

Agents can share product images, diagrams, or screenshots directly in the conversation. Images are uploaded via Cloudinary and render inline in the widget.
Request specific data from the user with built-in validation — email addresses, phone numbers, numeric values, or alphanumeric codes. Invalid entries are caught before submission.
  • Email validation for contact collection
  • Phone number formatting
  • Numeric inputs for order IDs, quantities
  • Custom labels and placeholders
Send a native date picker to collect dates — for appointments, delivery preferences, or event scheduling. Supports min/max date constraints including dynamic "today" values.
Present clickable option buttons for quick responses — ideal for qualification questions, survey-style inputs, or guided troubleshooting. Each option can trigger different conversation paths.
Share product recommendations as scrollable cards with images, titles, pricing, and action buttons. Agents can search your product catalog and send cards directly from the compose toolbar.
  • Rich cards with product images
  • Price and description display
  • One-click navigation to product pages
  • Horizontal scroll for multiple products

14+ node types. Infinite possibilities.

Every node you need to build sophisticated conversational experiences — from simple greetings to complex API-driven workflows.

Output & Display
💬
Text Output
Send messages with {{variable}} support
🖼️
Image
Display images via Cloudinary
🎠
Carousel
Scrollable product cards
🔗
Redirect
Send users to external URLs
User Input
✏️
Text Input
Collect text with validation
🔘
Multiple Choice
Option buttons with branching
📅
Date Input
Date picker with constraints
Quick Reply
Yes/No and fast responses
Intelligence
🧠
Intent Filter
AI-powered message classification
📚
Knowledge Base
RAG answers from your docs
🔀
Conditional
IF/ELSE branching logic
📡
Page Event
Trigger on scroll, time, exit
Actions & Integrations
📧
Send Email
SMTP with variable injection
🔗
Webhook
Call any external API
👤
Agent Handoff
Transfer to live support
📊
Push to CRM
HubSpot integration
💬
WhatsApp
Multi-channel messaging
SOON

Fully customizable to match your brand.

Every detail of the widget can be tailored — from colors and positioning to chat wallpapers and greeting messages.

🎨

Brand Colors

Set primary and secondary colors that match your website. Header gradients, buttons, and accents all adapt automatically.

💬

Bot Identity

Custom bot name, avatar image, header text, and welcome message. Make your chatbot feel like part of your team.

🏞️

Chat Wallpapers

Choose from preset patterns — dots, grid, diagonal lines, waves, or bubbles. Subtle backgrounds that add personality without distraction.

📍

Widget Position

Bottom-left or bottom-right. The widget sits unobtrusively in the corner you choose, with a customizable chat bubble.

⏱️

Auto-Open Triggers

Open the widget automatically after a delay, on page scroll, or when exit intent is detected. Engage visitors at the right moment.

🏷️

Branding Control

Toggle "Powered by" branding on or off. White-label the experience completely for a seamless look on your website.

Up and running in minutes.

01
🔧

Create a Workflow

Design your conversation flow visually with our drag-and-drop builder. Add greetings, menus, AI classification, and agent handoff.

02
📚

Train Your Knowledge Base

Upload FAQs, product docs, and support guides. Store Agent learns your business and answers questions instantly.

03
🎨

Customize Your Widget

Match your brand — colors, logo, position, wallpaper. Preview in real-time. Copy one script tag.

04
🚀

Go Live

Paste the embed code on your website. Your AI-powered agent is live. Monitor everything from the dashboard.

See Store Agent in action.

Click the chat bubble in the bottom-right corner to start a live conversation with our demo bot.

Try

Try typing "I am looking for a headphone under 20,000"

Pro tip: Try asking about products, checking warranty, or requesting agent support to see different workflow paths.

Simple, transparent pricing.

Start free. Upgrade when you're ready.

Free Trial
₹0 / month
Full features, limited usage. Perfect for evaluation.
  • 1 Workflow
  • 100 Conversations / month
  • 5 Knowledge Base Documents
  • 1 Agent Seat
  • AI Intent Classification
  • Analytics Dashboard
Get Started Free

Ready to put Store Agent on your website?

Tell us about your requirements. We'll get back to you within 24 hours.